lntroduction
Company Philosophy
History
Editing Direction
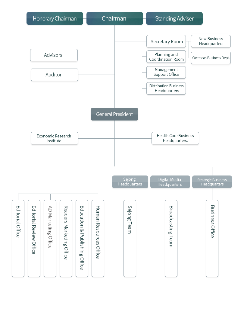
Organization
Leaders
Senior advisors